首页
关于清源
公司简介
组织架构
企业文化
企业资质
合作伙伴
业务范围
能源电力
水务环境
基础设施
国际业务
投资开发
科研创新
科研项目
论文专利
获奖证书
新闻中心
公司新闻
行业新闻
通知公告
联系我们
联系我们
加入我们
中文
|
EN
科研创新
科研项目
论文专利
获奖证书
首页
>
科研创新
>
论文专利
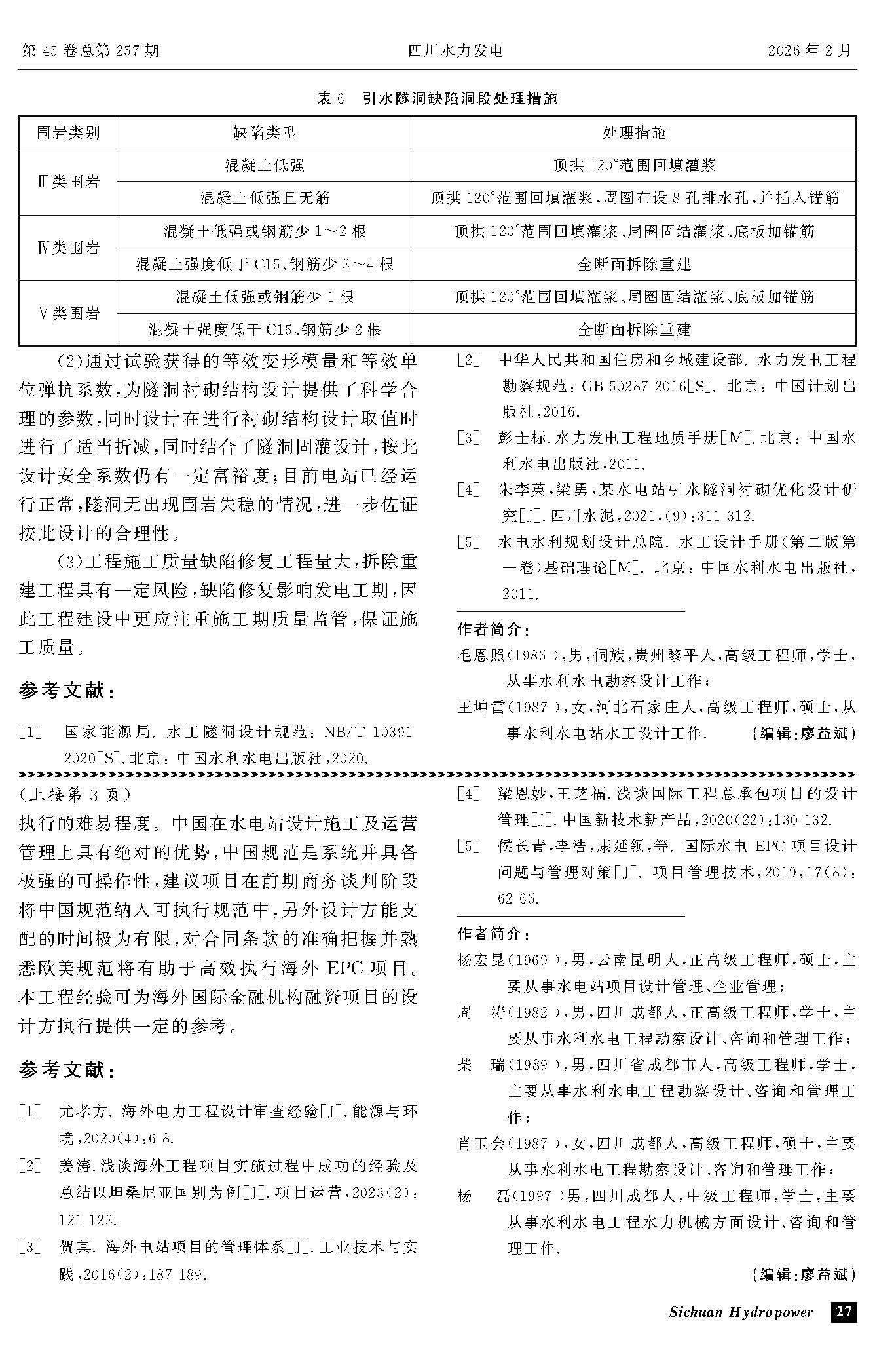
海外EPC项目设计挑战及经验总结—以坦桑尼亚马拉加斯电站为例
发布时间:2026-04-17
阅读次数:46
上一篇
巴拉水电站面板堆石坝设计综述
下一篇
斜卡深厚覆盖层面板堆石坝接缝止水设计
返回列表